浏览:31发布于:2026-04-22
西藏甘露藏药股份有限公司(以下简称“采购人”)因统一员工着装、规范企业形象、增强团队凝聚力需求,就“员工工装定制项目”进行邀请招标。本项目资金为企业自筹,已具备邀请招标条件,现邀请符合资格要求的投标人参与投标。
一、项目基本信息
1. 项目名称:西藏甘露藏药股份有限公司员工工装定制项目
2. 项目概况:为适配国企日常办公、对外沟通及公务活动着装需求,需定制简约庄重风格的员工春夏款工装(含衬衫),保障工装质量与企业调性匹配,助力提升品牌辨识度。
3. 招标内容:包含但不限于工装款式优化设计(需提供样衣)、面料采购(符合透气耐磨、易打理标准)、批量生产、包装运输、售后返修等全流程服务,采用总价包干模式(报价时需列明单价),采购人不额外支付其他费用。
4. 定制数量:392名员工每人定制1套(具体人数以采购人最终提供的人力资源部统计数据为准)。
5. 服务周期:自合同签订之日起至所有工装交付验收合格之日止,最长不超过60日历天(因不可抗力或采购人原因导致延误的,周期可相应顺延)。
6. 资金来源:企业自筹,资金已落实;项目预算金额为474320.00元,投标报价超出预算金额价的视为无效投标。
二、投标人资格要求
1. 具有独立法人资格,持有有效的营业执照,经营范围需包含“服装定制”“服装生产”或相关服饰服务类目,能独立承担民事责任。
2. 无不良经营记录,未被列入“信用中国”网站“失信被执行人”“重大税收违法失信主体”名单(投标时需提供查询截图)。
3. 本项目不接受联合体投标,不允许转包或违法分包。
三、投标须知
1. 投标费用:投标人准备、递交投标文件及参与投标过程中产生的一切费用(如设计费、样品制作费、差旅费等),均由投标人自行承担,采购人不予以补偿。
2. 投标有效期:自投标截止之日起90日历天,在此期间内,投标文件对投标人具有法律约束力,采购人可随时要求核查投标内容真实性。
3. 样品要求:投标人需随投标文件提交1套工装样品(含上衣、裤子),标注面料成分、克重等信息;样品需与后续批量生产质量一致,中标后样品将作为验收标准依据。
4. 现场沟通:投标人可在投标截止前联系采购人(联系人:次卓嘎,电话:15089018377),可以提前到现场了解员工体型、着装场景等需求,沟通费用由投标人自行承担;因未主动沟通导致的工装不合规风险,由投标人自行负责。
四、服务要求与技术参数
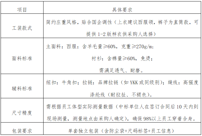
(一)核心技术参数

(二)服务要求
投标人需提交完整的技术方案,包含:工装样衣(含西服、衬衫)及检测报告、生产进度计划(明确实地测量、批量生产、交付等节点时间)。
五、报价要求
1. 报价形式:总价包干,报价需包含完成本项目所有服务内容的费用,包括但不限于设计费、面料采购费、生产加工费、包装运输费、税费、售后返修费、人工费、交通费,以及所有未列明的辅助性费用(如样衣制作费),不得拆分报价。
2. 报价币种:人民币,单位为元,报价不含点后小数。
3. 报价说明:投标报价需附明细清单(列明每套工装单价,单价应包含面料、加工费、运输费等),若清单与总价不一致,以总价为准;中标后,按照人力资源部提供的最新员工人数执行,无特殊情况不调整。
六、评标办法
本次招标采用综合评估法,由采购人组建评标小组(成员含综合行政部、集采部、财务部、生产部、质量管理部、营销中心),对投标文件进行评分,得分最高的为第一中标候选人,依次类推。

七、合同主要条款(参考)
1. 合同价款:为固定单价,除不可抗力外,采购人不调整价款。
2. 付款方式:按照采购方要求执行。
3. 违约责任:
因工装质量问题(如面料不符、尺寸偏差)导致验收未通过的,投标人需在两周内整改完成,整改费用自行承担;整改后仍不达标,采购人有权拒付尾款并要求更换。
4. 质量保修:验收合格后,投标人需提供1年质量保修期,保修期内出现非人为损坏问题,投标人需免费维修或更换。
八、投标文件要求与递交
1. 投标文件组成(需按以下顺序装订,所有材料加盖公章):
营业执照复印件、“信用中国”查询截图、面料检测报告(需承诺中标后提供正式报告);
技术方案:货物及实施方案;质量和进度保证方案等;
报价文件:总报价(列明每套报价×392名员工=总报价);
样品:1套春夏款工装样品(含衬衫,单独包装,标注投标人名称);
业绩经验、服务承诺;
2. 密封要求:投标文件(含资格、技术、报价文件)1份,需密封包装,外层标注“西藏甘露藏药股份有限公司员工工装定制项目投标文件”“投标人名称”“投标日期”;样品单独密封,标注“投标样品”及投标人名称。
3. 递交时间:2026年04月28日17:00前(逾期不予接收)。
4. 递交地点:西藏拉萨经济技术开发区林琼岗路15号,西藏甘露藏药股份有限公司集采部。
5. 联系方式:
采购人:西藏甘露藏药股份有限公司集采部
联系电话:13618907244、15089018377
九、其他说明
本次招标的招标文件、投标文件、样品等知识产权归采购人所有,严禁投标人擅自用于其他项目。
西藏甘露藏药股份有限公司
2026年4月21日
Copyright © www.glzy.cn 西藏甘露藏药股份有限公司 版权所有 【法律声明】
【互联网药品信息服务资格证书】(藏)-非经营性-2017-0001 【藏公网安务】54012502000094号
甘露藏药总部
地址:西藏自治区拉萨市经济开发区林琼岗路15号
邮编:851400
传真:0891-6522794
电话:0891-6623588
邮箱:info@glzy.cn
营销中心
地址:四川省成都市高新区盛安街401号凯旋中心B座6层
邮编:610041
传真:028-65261119
电话:028-65787666
邮箱: chengdu@glzy.cn
关注甘露藏药微信平台
关注@甘露藏药官方微博